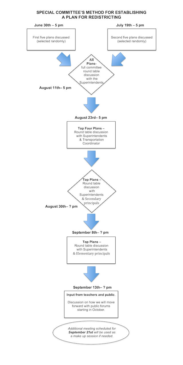
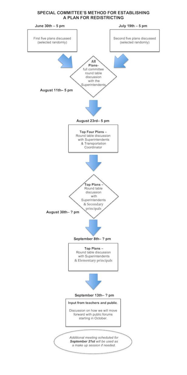
The Special Committee on Redistricting has revised the schedule for its upcoming meetings to allow more time to consider all of the plans submitted by BOSC members, staff and community. While the timeline has been shifted slightly in the next two months the deadline of October 1 has not changed.
The committee would like to thank all those who have attended meetings and given their input. It is only together that we will find the best solution to the issues that face our schools!
